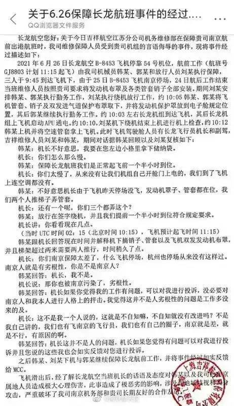
网传6月26日吉祥航空江苏分公司机务维修部在保障长龙航空南京航前出港航班时,受到长龙航空机长的言语侮辱。因事件提及“南京人的劣根性”、“南京人被污染了”等言语存在“地域歧视”,经网友爆料后迅速引发关注热议。


图片来源:微博@南京摩天汉
6日傍晚,长龙航空在微博发布声明回应:“长龙航空注意到网传事发于南京的事件,我们已经与吉祥航空及有关人员取得联系以查实真相。长龙航空对南京及南京人一直心怀尊重,十分珍视与合作伙伴之间的关系。长龙航空感谢公众的关切!”

Copyright © 2019-2021 安徽合肥柠檬兄弟公关 版权所有 沪ICP备19039664号-1